Braken, ook wel overgeven, spugen of kotsen genoemd, is een natuurlijke reflex van het lichaam waarbij de inhoud van de maag via de mond naar buiten komt. Bij kinderen, en met name peuters, kan dit een zorgelijke gebeurtenij zijn voor ouders. Het is belangrijk om de oorzaken van braken bij peuters te begrijpen om adequaat te kunnen reageren en mogelijke complicaties zoals uitdroging te voorkomen.
Wat is braken?
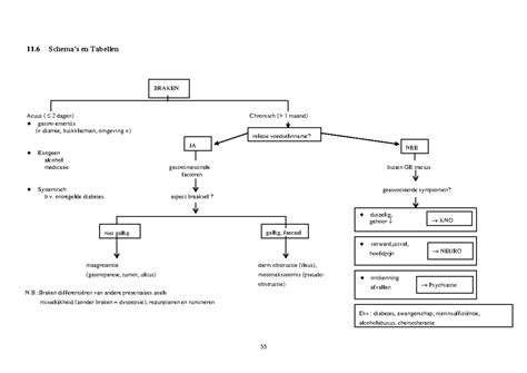
Braken is een symptoom dat kan optreden bij diverse aandoeningen. Het begint vaak met misselijkheid, gevolgd door het plotseling naar buiten komen van maaginhoud. Bij kinderen kan dit gepaard gaan met buikpijn of buikkrampen. Hoewel het soms beangstigend is, is braken vaak een signaal van het lichaam dat iets niet in orde is.

Veelvoorkomende oorzaken van braken bij peuters
Er zijn tal van redenen waarom een peuter kan braken. De meest voorkomende oorzaken zijn:
Buikgriep (Gastro-enteritis)
Buikgriep is de meest voorkomende oorzaak van braken bij kinderen. Het is een ontsteking van het slijmvlies van de maag en/of darmen, meestal veroorzaakt door een virus, maar soms ook door bacteriën of parasieten. Naast braken zijn symptomen van buikgriep vaak ook misselijkheid, diarree (waterdunne ontlasting), buikpijn of -krampen, en soms koorts, hoofdpijn en spierpijn. De klachten houden doorgaans 3 tot 7 dagen aan. Virussen die buikgriep veroorzaken, zoals rotavirus, norovirus en adenovirus, zijn zeer besmettelijk en verspreiden zich via handen, speeksel, braaksel of ontlasting.

Voedselinfectie
Het eten van bedorven voedsel kan leiden tot een voedselinfectie. De bacteriën in het bedorven voedsel kunnen braken veroorzaken als reactie van het lichaam om de schadelijke stoffen te verwijderen.
Voedselovergevoeligheid of -allergie
Als een kind na het eten van specifieke voeding steeds dezelfde klachten vertoont, kan dit wijzen op een voedselovergevoeligheid of -allergie. Braken kan dan een van de symptomen zijn.
Reflux
Bij baby's en jonge peuters kan de sluitspier tussen de maag en de slokdarm nog niet volledig ontwikkeld zijn. Als een kind te veel of te snel drinkt, kan voeding weer omhoog komen, wat bekend staat als reflux. Dit kan lijken op braken, maar is vaak een kleiner beetje melk of voeding dat langzaam terugvloeit.
Hersenschudding
Een harde val of klap op het hoofd kan leiden tot een hersenschudding. Braken kan een van de symptomen zijn van een hersenschudding, naast symptomen als hoofdpijn, duizeligheid en verwardheid.
Andere medische oorzaken
Naast de meer voorkomende oorzaken, kan braken ook wijzen op minder gangbare, maar ernstigere aandoeningen. Dit omvat:
- Gastro-intestinale oorzaken zoals darmobstructies.
- Infecties elders in het lichaam, zoals middenoorontsteking, longontsteking of nierbekkenontsteking.
- Neurologische aandoeningen, waaronder verhoogde hersendruk door bijvoorbeeld een hersentumor of hydrocephalus. Bij kinderen met een hersentumor presenteert 30% zich met misselijkheid en braken.
- Metabole ziekten, waarbij spugen en groeiachterstand veelvoorkomende symptomen zijn.
- Cardiale en nefrogene aandoeningen.
- Intoxicaties (vergiftigingen).
- Eosinofiele gastro-intestinale ziekten.

Risico op uitdroging
Bij herhaaldelijk braken verliest het lichaam vocht en voedingsstoffen. Dit vergroot het risico op uitdroging, vooral bij kinderen jonger dan twee jaar. Uitdroging treedt op wanneer het lichaam meer vocht verliest dan het binnenkrijgt. Tekenen van uitdroging zijn onder andere minder plassen of natte luiers, tranen bij huilen, droge mond, sufheid en lethargie. Bij baby's kan een ingevallen fontanel (zachte plek op het hoofd) een teken zijn.
Belangrijk is om te letten op de vochtinname en urineproductie van het kind. Als een kind voldoende drinkt, regelmatig plast, huilt met tranen en levendig rondloopt, is de kans op uitdroging kleiner.
Wat te doen bij braken?
Als uw peuter moet braken, zijn er verschillende stappen die u kunt ondernemen:
Vochttoediening
Het belangrijkste is om het kind voldoende te laten drinken om uitdroging te voorkomen. Geef regelmatig kleine slokjes water, eventueel aangevuld met een ORS-oplossing (Oral Rehydration Solution). ORS bevat de juiste balans van zouten en suikers om het vochttekort aan te vullen. Vermijd vruchtensappen en koolzuurhoudende dranken, omdat deze diarree kunnen verergeren. Blijf drinken aanbieden, ook al braakt het kind, want het lichaam neemt nog steeds vocht op.
Bij baby's die borstvoeding krijgen, wordt geadviseerd om door te gaan met borstvoeding, tenzij anders geadviseerd door een arts.
Voeding
Eten is tijdelijk minder belangrijk dan drinken. Als uw kind geen trek heeft, is dat prima. Forceer het eten niet. Zodra het kind weer trek krijgt, kan het beginnen met kleine beetjes licht verteerbaar voedsel, zoals bananen, rijst, crackers of mager vlees. Vermijd vet en sterk gekruid voedsel, evenals gasvormende groenten en koolzuurhoudende dranken.
Rust en comfort
Stel uw kind gerust, aangezien het overgeven vaak eng gevonden wordt. Zorg voor een rustige omgeving en verminder prikkels. Warmte op de buik kan verlichting bieden. Zorg voor voldoende slaap, aangezien oververmoeidheid een trigger kan zijn.
Medicatie
Medicijnen om braken te stoppen zijn meestal niet nodig en kunnen soms zelfs schadelijk zijn. Ze kunnen de onderliggende oorzaak maskeren of bijwerkingen hebben. Alleen in specifieke gevallen, zoals bij dreigende uitdroging, kan een arts medicatie voorschrijven. Medicijnen zoals domperidon en metoclopramide worden soms voorgeschreven bij misselijkheid en braken, maar moeten altijd door een arts worden bepaald.
Hygiëne
Goede hygiëne is cruciaal om de verspreiding van besmettelijke ziekten zoals buikgriep te voorkomen. Was regelmatig de handen met water en zeep, vooral na toiletbezoek, luier verschonen en voor het bereiden van voedsel. Houd het toilet schoon.
Handen wassen video
Wanneer de huisarts raadplegen?
Hoewel veel gevallen van braken bij peuters vanzelf overgaan, is het belangrijk om alert te zijn op alarmsignalen. Neem direct contact op met de huisarts of huisartsenpost in de volgende situaties:
- Uw kind is suf, lusteloos of moeilijk wakker te krijgen.
- Uw kind is in de war of reageert niet zoals normaal.
- Uw kind valt flauw of dreigt flauw te vallen.
- Er zit bloed bij het braaksel.
- Uw kind is kort daarvoor hard op het hoofd gevallen.
- Uw kind heeft diabetes type 1 en moet overgeven.
Neem dezelfde dag contact op met de huisarts als:
- Uw kind veel minder drinkt dan normaal (minder dan de helft).
- Uw kind meer dan 12 uur niet heeft geplast of een baby langer dan 12 uur geen natte luier heeft.
- Uw kind 3 dagen lang 6 keer per dag of vaker waterdunne diarree heeft.
- Uw kind jonger is dan 2 jaar en veel minder drinkt of plast.
Raadpleeg ook de huisarts als u zich zorgen maakt of als de klachten aanhouden of verergeren.
Braken zonder koorts
Soms kan een kind overgeven zonder koorts. Dit kan te maken hebben met:
- Stress of spanning: Bij sommige kinderen slaan stress en spanning letterlijk op de buik, wat leidt tot misselijkheid en braken. Dit kan voorkomen bij schoolgerelateerde druk, veranderingen in de omgeving of thuis.
- Oververmoeidheid: Een uitgeput kind kan ineens overgeven, vooral na drukke dagen.
- Hoesten en slijm: Een hevige hoestbui of het doorslikken van veel slijm kan de braakreflex triggeren (post-tussief emesis).
- Lege maag: Vooral 's ochtends kan een lege maag misselijkheid veroorzaken.
- Wagenziekte: Misselijkheid en braken tijdens transport.
Bij twijfel of aanhoudende klachten is het altijd raadzaam om medisch advies in te winnen.